首页
小组
话题
文章
用户
唠叨
搜索
我的社区
搜索
登录
首页
文章
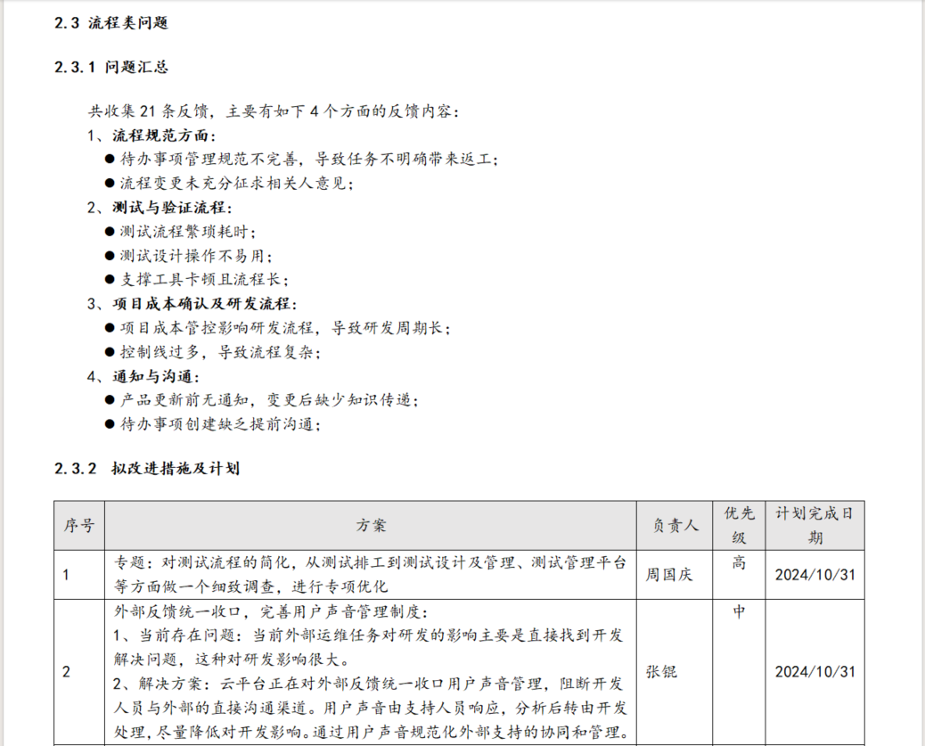
“为基层员工减负,创造更多价值” 问卷调查反馈与落地方案
“为基层员工减负,创造更多价值” 问卷调查反馈与落地方案
王娜
发表于 2024-09-11 16:57:38
265
1
上一篇:
白露——白露凝霜 浸染秋色
下一篇:
“为基层员工减负,创造更多价值” 问卷调查重点内容宣贯
评论
(1)
任丽霞
2024-09-11 17:00:18
1#
提交
取消
登录
|
注册
最新文章
春分:不只是“昼夜平分”,这一天地球其实在“躺平”
【运营商产品部-技术分享】依赖倒置原则思考和Demo示例
【运营商产品部-技术分享】面向对象设计原则思考和Demo示例
小寒——凄凄岁暮风,翳翳经日雪
《告别2025,致我们共同“编写”的这一年》
关于“阅燃心动•60天共读一本书”主题读书活动的表彰通知
【读书活动读后感】云平台SRE特战队
【读书活动读后感】-特爱读-《大前端三剑客 vue+react+flutter》
【读书活动读后感】-bug队-《从Docker到Kubernetes入门与实战》
【读书活动读后感】-特较真-《测试工程师全栈技术进阶与实践 》
推荐阅读
【原创】功能中心化设计思考
KISS原则:SaaS产品设计最重要的原则(上)
论坛规则
一周热门
一月热门
春分:不只是“昼夜平分”,这一天地球其实在“躺平”
意见反馈