第五章:“模块”测试
本书中讲解的模块测试(或单元测试)的概念,是对程序中的单个子程序、子程序或过程进行测试的
过程,也就是说,一开始并不是对整个程序进行测试,而是首先将注意力集中在对构成程序的较小模块的测试上面。以模块进行测试的动机的原因理解为3个:
1、先将测试精力集中在程序较小的单元上。
2、由于模块有独立的属性,模块测试减少了调试的难度,提升了问题发现的效率
3、单模块测试通过,可以确保后期多模块组合测试通过的效率
本书所讲的模块测试,还是着重在于白盒测试,但我们日常工作多数是黑盒为主,不过我们也存在业务模块的概念,与我们日常的工作也是有较高的匹配度的
书中从三个方面来探讨的模块测试:
1、测试用例的设计方式。
主要介绍的是逻辑覆盖的方法,需要列举出所有的判定条件去穷举,但是从列出判断条件来看,只有这一种方式并不能完全将问题排除,还需要再结合条件覆盖,才可以获取到较满意的测试效果。
我们日常的用例设计,也并非单一的一种设计方式,而是根据实际的用户需求,去进行多重条件覆盖,多测试方法覆盖,选择出最适合本需求的设计方法,这样才能确保尽可能的覆盖到所有场景。
好的用例,并不是说我用了多少测试方法,把现在等价类、边界值、因果图、错误猜测、逻辑判定等全部测试方法都用上才算是好用例,而是应该去选择最适合的才是最好的。有的需求用例一看篇幅很大,设计了大几十条,但是实际执行时发现,好多都是无效设计场景,这给执行人员增加了很大的难度。
所以我们应该灵活的运用这些测试方法,选择有效的,排除无效的,让场景覆盖更加精准、全面。
2、模块测试及集成的顺序。
书中的模块测试适配我们的工作中,可以理解为一个需求涉及很多的业务或者是多组联合开发的场景,如果由一位测试人员全部负责,那肯定是需要将大需求分割为多个较小较独立的业务模块,先将各个模块测试完,再进行系统性的集成测试。如果是多组联合开发、多位测试,那在测试一个需求时,应该是各组分别测试完成,然后必须进行集成测试。
3、 对执行模块测试的建议

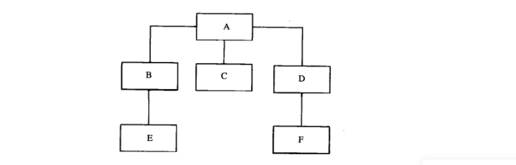
以这张图为例,我们一个需求,涉及改造的点是A、B、C、D、E、F,那这六部分都可以被划分为一个模块,测试时先从每个模块测起,先确保每个模块代码的准确性,再进行集成测试,保持整体业务的准确性。
分析今年的生产bug,有一些是在改造功能时,只识别到了B改动点,而测试时,我们也只测试了B模块的功能,但是最终发布到生产导致了异常。最终发现B做为中转节点,对上下游的业务起到了很关键的接收和转出,如果自己变动了,上下游不验证适用性,不进行集成测试,大概率是会出问题的。
模块测试只是一个需求测试周期的一小part,不是每个模块全测试通过就确保没问题了,而是需要各模块串联起来进行集成测试,与我们这几年提出的场景用例、场景测试的理念结合起来,更好的覆盖场景,保障质量。